sdqyzyhj@126.com
0531-88981687
首页
关于研究院
研究院简介
组织框架
荣誉资质
联系我们
资源与合作交流
规划与咨询
区域资讯
设备信息
技术与成果转化
设备技术
获奖成果
培训与职业认定
培训职业
职业认定
证书查询
战略合作
生态医院
水资源循环
余热回收
大宗固废资源化
危废资源化
土壤修复与生态
法律援助与损害赔偿服务
标准化服务
监测服务
节能诊断
公共服务平台
设备技术
首页
资源与合作交流
技术与成果转化
设备技术
正文
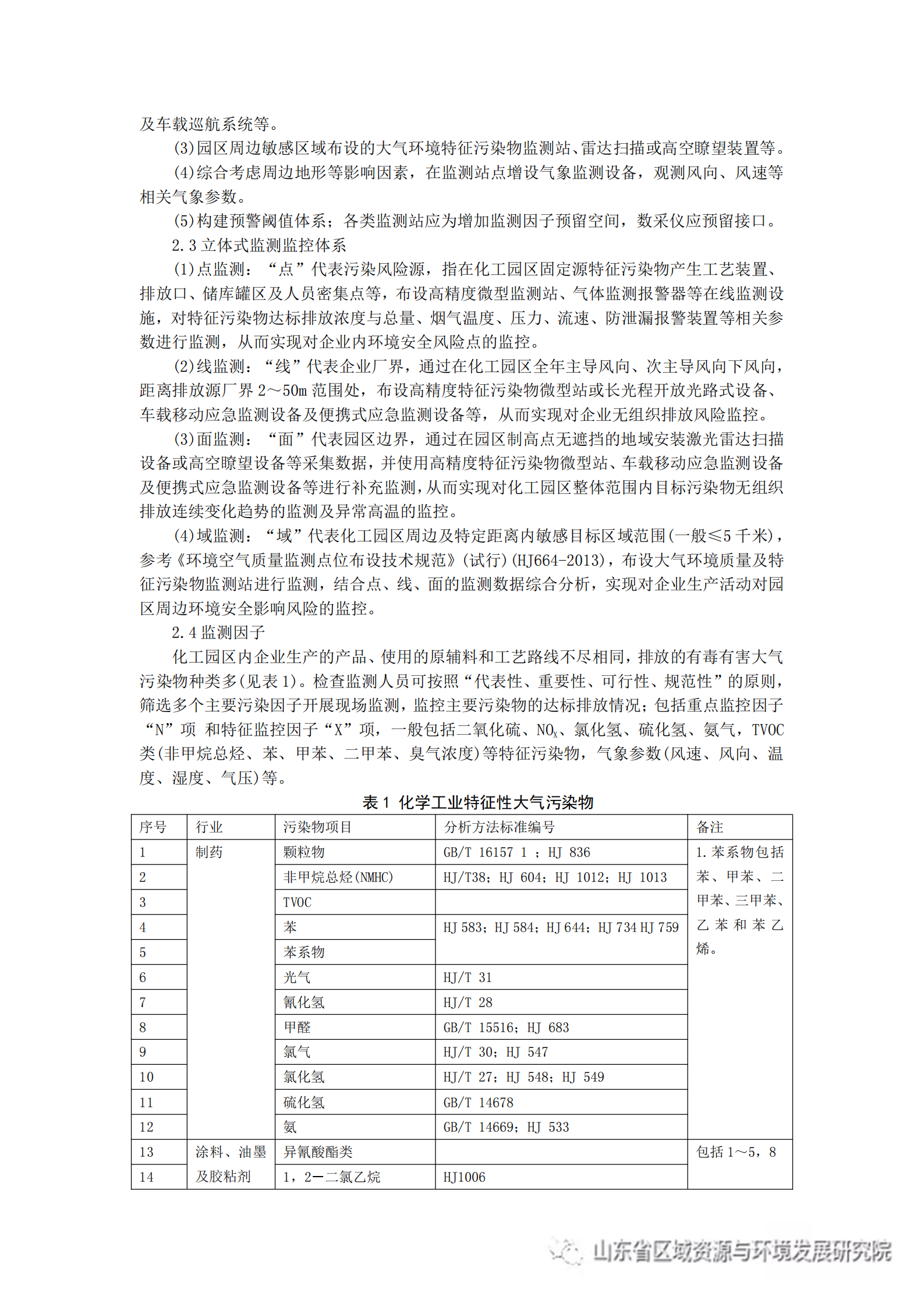
化工园区有毒有害气体监控预警体系建设思路与途径
更新时间:
2021-04-25 09:04
点击:
3981次
(编辑:admin)
上一篇:
氨基酸全产业链绿色设计平台建设
下一篇:
重金属污染土壤的固化/稳定化处理技术